深圳水贝今日黄金回收价格查询_今日黄金回收多少钱一克
2026-01-02 20:25:09
| 产品类型 | 回收价格 | 涨跌幅 |
|---|---|---|
| 黄金9999 | -- | -100%↓ |
| 白银(T+D) | -- | -100%↓ |
| 铂金9995 | -- | -100%↓ |
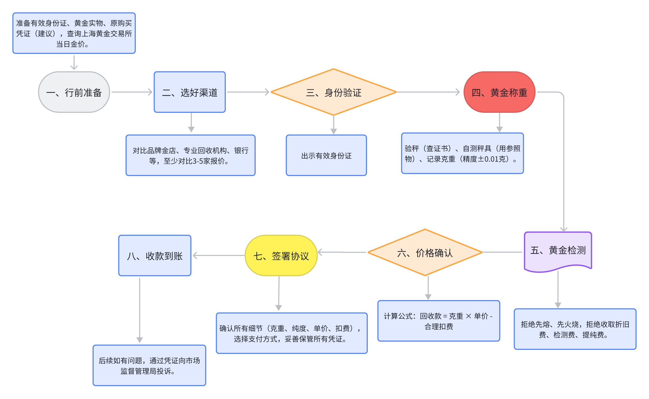
黄金回收常见流程
黄金回收流程攻略
黄金回收所需的手续主要包括以下几点:
一、先了解基本常识
先看看你的黄金上有没有印记,比如“9999”“Au999”“24K”“18K”这些字样,代表含金量。如果没标记,去专业机构用仪器测一下,免得商家直接按z低含金量给压价。
然后称称重量,把不属于黄金的配件拆掉,比如挂绳、宝石。最好用电子秤自己称一下,也拍几张照片留底,包括黄金实物和重量,这样后面有凭据,心里也踏实。
二、一定要找靠谱的回收渠道
不要被“高价回收”“上门回收”这类广告迷惑。靠谱的地方通常是大银行的贵金属部门、知名品牌金店、官方授权回收机构或者大型连锁店。
去之前打电话确认:他们收不收你手里的款式、当天能不能结算、有没隐形费用。身份证、银行卡、发票、防伪证书这些最好都带齐,有些机构连包装丢了都不收。
三、黄金回收报价是怎么来的?
回购价格一般参考当天的国际或国内金价,再扣掉含金量折旧和手续费。正常来说,报价比金价低一些是合理的。
如果有人跟你说“高于国际金价回收”,99%是套路。别被忽悠了,记得问清楚加工费、折旧费、手续费这些隐藏成本,一定要明码标价。
四、回收流程小贴士
-自己先做功课:称重、拍照、记录纯度和重量。
-多家比比价:至少找两三家正规机构看看,比较价格和折旧。
-现场监督:确认他们用正规设备检测黄金,当面检测、当面出回购单。
-确认到账:正规的机构当天检测就能结算打款。如果要先交检测费或服务费,慎重。
-留好证据:回购单、身份证复印件、银行打款截图都留着,以防后续有问题。
其它城市黄金回收
查看更多>
河北 (11)
山西 (11)
内蒙古 (12)
辽宁 (14)
吉林 (9)
黑龙江 (13)
江苏 (13)
浙江 (11)
安徽 (16)
福建 (9)
江西 (11)
山东 (16)
河南 (18)
湖北 (14)
湖南 (14)
广西 (14)
海南 (19)
重庆 (2)
四川 (21)
贵州 (9)
云南 (16)
西藏 (7)
陕西 (10)
甘肃 (14)
青海 (8)
宁夏 (5)
新疆 (15)